While studies have examined the association in socioeconomic status between parent and offspring, there has been relatively little research on multigenerational mobility, especially in the developing country context. Analysing data from the India Human Development Survey, this article shows that there is upward mobility in terms of education but not for occupation – with stark differences across social groups.
A question of long-standing interest among social scientists is the degree to which socioeconomic status is transmitted from parent to offspring. However, most related studies implicitly assumed that the effect of earlier generations on offspring’s socioeconomic status is indirect, and hence, these have focussed on the association in socioeconomic status between adjacent generations (Güell et al. 2018). There has been relatively little research on multigenerational mobility, especially in the developing country context (Solon 2018). Yet, the study of multigenerational mobility enables us to understand the extent to which inequality of opportunity has reduced in a country over time.
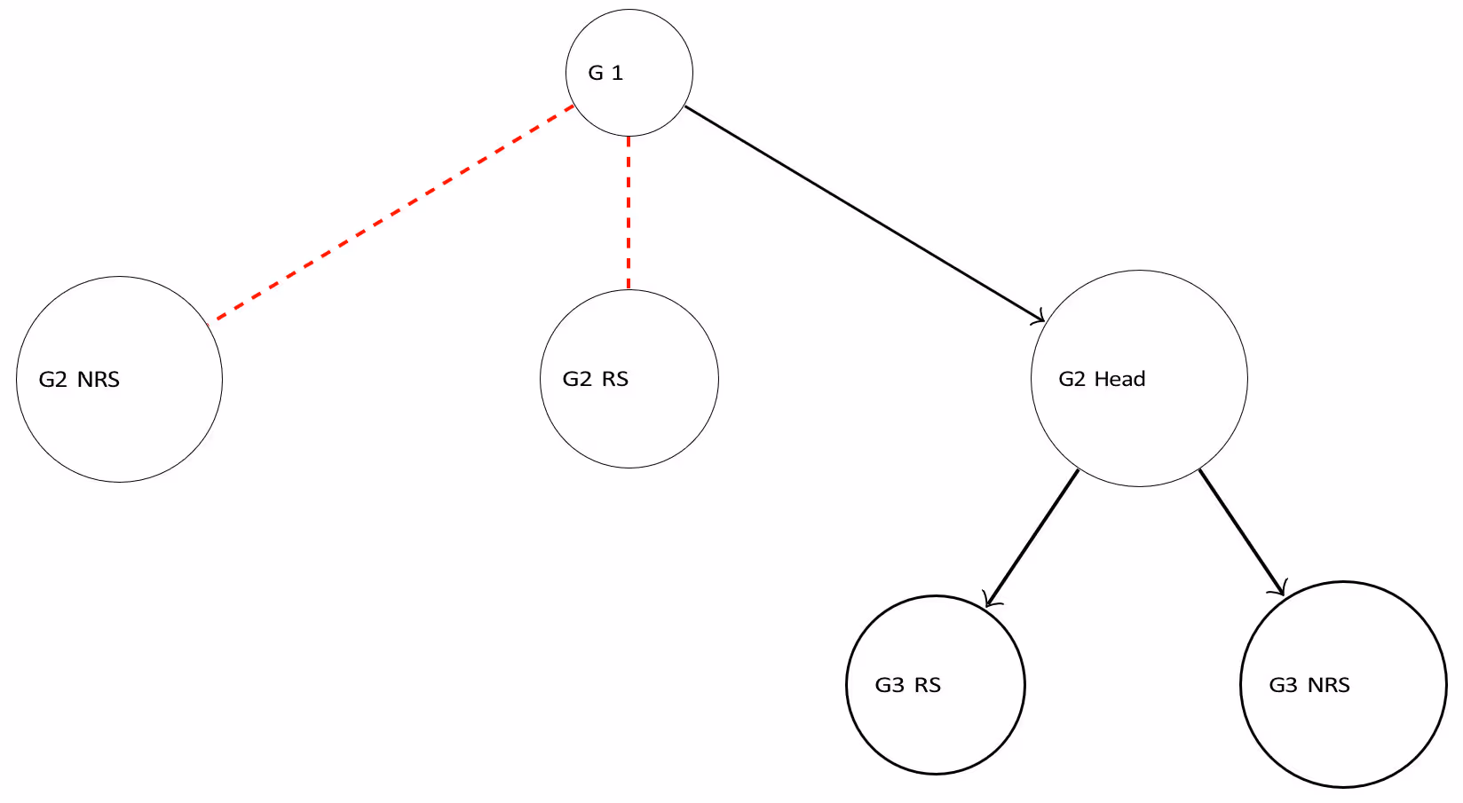
In recent work (Kundu and Sen 2021), we examine educational and occupational mobility for over 25,000 grandfather-father-son triads in the context of India a country that has witnessed significant economic, political, and social change, including the onset of radical economic reforms in 1991, and the launch of major affirmative action programmes for the Scheduled Castes (SCs), Scheduled Tribes (STs), and Other Backward Classes (OBCs) (Gang et al. 2017). We draw on a nationally representative dataset – the India Human Development Survey (IHDS) 2011-12 – having detailed information on the education and occupation of household head’s father, household head, and household head’s resident and non-resident sons1. We focus on educational and occupational mobility between generations in grandfather, father, and son triads (including both resident and non-resident sons). Figure 1 sets out the generation tree in our data, where G1 (Generation 1) refers to father of the household head (the grandfather), G2 head (Generation 2 head) refers to the household head (the father). The household head can also have resident male siblings (G2 RS) or non-resident male siblings (G2 NRS). G3 (Generation 3) refers to the household head’s son, who can either be resident in the household (G3 RS) or a or a non-resident son (G3 NRS).
Figure 1. Generation tree

Note: (i) The black arrowed line highlights the relationships that we investigate, while the dashed red line highlights the family nodes we exclude from the study.

Our work contributes to the literature in several areas. First, to the best our knowledge, we are the first to investigate multigenerational educational and occupational mobility in the context of India, and this is among the earliest works in the context of a developing country. Second, we examine the effect of belonging to a social group (such as caste, religion, etc.) on multigenerational educational and occupational mobility. Lastly, we include both resident and non-resident sons in the analysis, when previous studies of intergenerational mobility have focussed only on resident father-son pairs due to lack of available data on non-resident family members (Emran and Shilpi 2021).
Educational mobility
For an overview of the data and patterns in mobility, we group years of education into seven categories: (1) illiterate with less than primary, (2) literate with less than primary, (3) primary, (4) middle, (5) secondary, (6) higher secondary, and (7) post-secondary. We construct a 7×7 transition matrix. Figure 2 shows educational mobility between the three generations. If we compare the top-left and top-right panels of Figure 2, we see that there has been a significant drop in educational attainment between G2 and G3 for the top three educational categories. However, at the lower end of the educational attainment distribution, we see substantial progress in educational mobility. The proportion of male children who have pre-primary education or no education, similar to their fathers, reduces considerably as we move from the father-grandfather pair to the son-father pair. While 43% of the sons (G2) of the first generation who had no education or pre-primary level of education also had no education or pre-primary level of education, the corresponding number was 14.3% for the G3-G2 pair. For the grandfathers who had no education or pre-primary level of education, a remarkable 29% of their grandsons had attained higher education.
Figure 2. Education attainment across generations


Occupational mobility
For an initial look at patterns of occupational mobility, we split the population into six occupational categories – professionals, clerical workers, farmers, high-skilled workers, low-skilled workers, and agricultural and other workers – arranged from the highest in terms of economic and social status (professionals) to the lowest (manual workers) and construct a 6×6 transition matrix. In Figure 3 the vertical axis shows the occupation of the younger generation, conditional on the occupation of the older generation, depicted in the horizontal axis. A striking finding from the transition matrix for the overall sample is the stickiness of occupations at both the upper and lower ends of the occupational status ranking. For example, at the upper end of the occupational distribution, 39% of the sons, of the G1 generation who are professionals, remain professionals, and this increases to 46.1% for the G3-G2 pair. At the lower end of the occupational distribution, 57.5% of the sons of the G1 generation who were agricultural and other workers remain in the same occupational status, and this increases to 60% for the G3-G2 pair. Over time, there is some evidence of upward occupational mobility – for example, 7.1% of the grandsons of the G1 generation who were agricultural and other workers become professionals, compared to 4.1% of the sons of the G2 generation. Similarly, 10.5% of the grandsons of the G1 generation who were low-skilled workers become professionals as compared to 6.3% of the sons of the G2 generation.
Figure 3. Occupational mobility across generations

Notes: (i) High skilled workers refer to higher-status vocational occupations. (ii) Low-skilled workers refer to lower-status (often caste-based and traditional) vocational occupations. (iii) Agricultural and other workers includes manual workers and construction work.

Multigenerational mobility across generations by social group
Moving beyond the descriptive analysis, we use an innovative empirical strategy that exploits the fact that our data span three generations, to assess whether there has been a weakening of intergenerational persistence in education and occupation, for son-father pairs compared to father-grandfather pairs2. This econometric method also allows us to assess whether mobility increases for sons of SCs/STs, OBCs, Muslims, and urban residents in comparison with their respective reference groups (general castes, Hindus, and rural residents) and relative to their fathers. Overall, we find that multigenerational mobility has increased over time for education but not for occupation. Educational mobility is higher for the G2-G3 pair than the G1-G2 pair. In contrast, there is little difference in occupational mobility between the G2-G3 and G1-G2 pairs. We also find clear evidence of a ‘grandfather’ effect – grandfather’s occupational and educational status has an effect on the grandson’s occupational and educational status, independent of the father’s.
Further, the findings by social group suggest a murky picture of social mobility in India. We find that multigenerational mobility for Muslims in education and occupation has decreased in comparison to that of Hindus. While we find that multigenerational educational mobility for SCs/STs and OBCs has increased relative to General Castes, we do not find evidence of increased occupational mobility over the three generations for SCs/STs/OBCs relative to General Castes. Given the roll-out of affirmative action programmes in India since independence for the SCs, STs, and for OBCs since the early 1990s, the lack of progress on occupational mobility for these socially disadvantaged groups is a matter of concern for policy, especially given the high prevalence of poverty among SCs and STs in particular (Gang et al. 2017). Finally, we find that the role of location is ambiguous, we find more occupational mobility for urban residents compared to rural residents over three generations, but less mobility when it comes to education.
Concluding remarks
The disconnect between more progress in educational mobility for disadvantaged social groups and limited progress in occupational mobility, is possibly suggestive of discrimination in the labour market that prevents educated individuals from SC/ST backgrounds from moving up the occupational ladder as much as similarly educated individuals from general-caste backgrounds. Further, the lack of educational and occupational mobility among Muslims in India is also a matter of concern for policy, and points towards the need for targetted special assistance such as educational grants and skills training for Muslims from low-income backgrounds.
I4I is now on Telegram. Please click here (@Ideas4India) to subscribe to our channel for quick updates on our content.
Notes:
- Unfortunately, comparable information about (grand) mothers and daughters is not available in this dataset.
- The econometric method we use is a double-difference regression method, where we estimate grandfather-father-son triad regressions, with generations 1 and 2 pooled together, with the first ‘difference’ being a time dummy for the third generation and the second ‘difference’ being the ‘treatment’ dummy for social group/religion/location. The interaction of the time and treatment dummy tells us whether mobility has increased for sons in a particular social group/religion/location compared to their grandfathers and relative to the benchmark group (upper caste for social group, Hindu for religion, and rural for location).
Further Reading
- Emran, S and F Shilpi (2021), ‘Economic approach to intergenerational mobility: measures, methods, and challenges in developing countries’, in V Iversen, A Krishna and K Sen (eds.), Social Mobility in Developing Countries: Concepts, Methods and Determinants.
- Gang, Ira N, Kunal Sen and Myeong-Su Yun (2017), "Is Caste Destiny? Occupational Diversification Among Dalits in Rural India", European Journal of Development Research, 29(2): 476-92. Available here.
- Güell, Maia, José V Rodríguez Mora and Gary Solon (2018), "New directions in measuring intergenerational mobility: Introduction", The Economic Journal, 128(612): F335–F339.
- Kundu, A and K Sen (2021), ‘Multigenerational Mobility in India’, WIDER Working Paper No. 32/2021.
- Solon, Gary (2018), ‘What Do We Know So Far About Multigenerational Mobility?’, The Economic Journal, 128(612): F340–52.


































































































