In 2008, in an attempt to improve air quality, the Calcutta High Court mandated that all petrol autos in Kolkata and Greater Kolkata be replaced by liquified petroleum gas (LPG) fuelled autos. However, while investigating the effectiveness of this transition, this article finds that many auto drivers prefer to use cooking LPG – despite it being a more polluting variant – as it reduces fuel costs. This lack of compliance is exacerbated by weak law enforcement and a shortage of refuelling stations.
Some of the most polluted cities in the world are in the Indian subcontinent. According to the WHO (2018), nine out of the twenty most polluted cities in the world were from India, which included urban agglomerations like Delhi and Kolkata. Although environmental regulations like the transition to cleaner fuels for public transport have been undertaken to ameliorate the severe costs inflicted by air pollution (Cropper et al. 2012, Hanna and Oliva 2015), they often fail to achieve their full potential due to a lack of strong enforcement institutions. Weak institutions decrease the marginal cost of non-compliance, which incentivises actions that may dampen the effectiveness of those policies. The case of the court-mandated clean-fuel transition of auto rickshaws in Kolkata provides us with a compelling setting to highlight how weak enforcement institutions can reduce the effectiveness of clean-fuel transitions.
Rationale and motivation
In an attempt to improve the air quality in Kolkata, on 18 July, 2008 the Calcutta High Court mandated that all smoke-belching petrol auto rickshaws (hereafter referred to as autos) be replaced by Liquified Petroleum Gas (LPG) fuelled autos. Although the Court had mandated the usage of LPG within the main city of Kolkata and Greater Kolkata, have autos really complied and used the ‘green fuel’ even though it has been a decade since the judgement? To seek answers, we surveyed 209 auto drivers from various stands located across both the main city (that is, Kolkata Municipal Corporation (KMC)) and its suburban fringes (the areas outside KMC, as of July 2022 (see Figure 1)). KMC lies under the jurisdiction of Kolkata Police, whereas many of the regions outside KMC fall under West Bengal Police: we believe this administrative demarcation is salient for our study. Although West Bengal Police is sub-classified into different police Commissionerates, we don't use such minute classifications for our study.
Figure 1. Location of surveyed auto stand


Earlier news reports mention the usage of cooking LPG, colloquially known as Kata-Gas, instead of Auto LPG by auto drivers plying in the city. Although both are LPG, unlike Auto LPG, Kata-Gas contains heavier hydrocarbons that don't fully oxidise during engine combustion, leading to carbon monoxide and other harmful gases being emitted into the air. The reason behind preferring Kata-Gas is simply cost-effectiveness: 1 kilogram of Kata-Gas is equivalent to about 1.6 litres of Auto LPG1. Hence, despite paying a higher price for Kata-Gas, the drivers gain substantially more in terms of volume, which reduces fuel costs for the distance travelled.
At the time of our survey, the per kilogram price of domestic LPG was Rs. 76, and the per litre price of Auto LPG was Rs. 73.78. From our survey data, we observe that 41% of drivers quoted a fuel price that was greater than Rs. 76. A large proportion of fuel price reported is in the range of Rs. 76-100, indicating the presence of Kata-Gas users in our data.
Patterns of LPG usage
Does this finding of users who quoted fuel prices between Rs. 70-75 necessarily imply that they lied about using cooking LPG? Do all auto drivers use Kata-Gas, or are there any salient patterns to their usage?
To identify Kata-Gas users, we calculated per kilometre fuel costs for each driver in our sample. We used two different methods to calculate this. In the first method, we directly calculated per kilometre fuel cost by dividing the quoted fuel price by the quoted mileage. However, since the true values of fuel price and mileage can reveal the usage of illegal Kata-Gas, there are incentives for misreporting them. Hence we use another indirect method, whereby we calculated the per kilometre fuel cost by dividing the daily fuel cost by the daily distance travelled by that auto. Since questions on daily fuel cost, route length, and trips made per day don't reveal our motive of identifying Kata-Gas users, we believe that these responses can be relied upon to calculate the per kilometre fuel costs of the drivers.
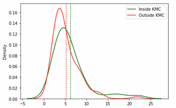
From the distribution of per kilometre fuel costs calculated using the indirect method, we find that the average fuel cost incurred by drivers plying outside KMC is 16% lower than that incurred by drivers inside KMC. Not only is this difference statistically significant, but its magnitude is 17.4% of the sample average. Figure 2 shows how the distribution of per kilometre fuel cost is different across the two regions. Although the difference in average per kilometre fuel cost is only one rupee, it isn't negligible. A one rupee difference translates to a monthly difference of Rs. 3000 for a driver who drives 100km every day of the month (which is quite common). This is a substantial amount for an auto driver living in Kolkata.
Our results from the first method also support these findings. Using that method, we find that for every kilometre driven, drivers from Greater Kolkata incur a fuel cost that is 11% lower than their counterparts from the main city.
Figure 2. Per kilometre cost of fuel, inside and outside KMC

Note: Per kilometre fuel cost is calculated as the total daily fuel cost divided by the distance travelled per day.

Additionally, we observe that although the average daily revenue collected by the drivers plying inside KMC is significantly greater than their counterparts from outside KMC, their mean monthly incomes aren't different2. This is surprising especially because maintenance costs are similar for these two groups. However, if drivers from outside KMC use cheaper fuel that allows them to cut their fuel expenses and generate higher surpluses, then even with lower revenues, the two groups can have similar monthly earnings. Thus, our finding of pervasive usage of Kata-Gas in Greater Kolkata is robust to income-revenue patterns as well.
Unlike Ghosh and Somanathan (2013), who found that ownership status was salient in fuel choice before the transition, a decade after the transition we don't find ownership to be the decisive factor anymore. Instead, we find spatial heterogeneity in fuel usage. If accessible, both renters and owners now use the polluting variant of LPG.
Motivating factors for Kata-Gas usage
The primary reason for the widespread usage of Kata-Gas in autos plying in Greater Kolkata could be due to the relatively laxer enforcement of laws outside KMC. Given that autos are required to have their route names written on them, the widespread presence of autos without route names in Greater Kolkata, along with the existence of illegal petrol autos a decade after the petrol auto ban, substantiates the widespread belief that law enforcement by West Bengal Police is laxer than Kolkata Police. Laxity in law enforcement can reduce the marginal cost of non-compliance, which can be conducive to the illegal buying and selling of Kata-Gas. Additionally, local distributors of domestic LPG ensure easy access to Kata-Gas, which isn't the case with Auto LPG as it requires visits to fuel stations. Unlike most Indian cities, since autos in Kolkata provide shared fixed-route services with intermediate stops for boarding and alighting, insufficient refuelling stations induce a disproportionate burden on drivers who ply routes that are farthest from the filling stations. Our on-field interactions with drivers suggested scarcity of filling stations outside KMC, and as a result, the incentives to use Kata-Gas appear to be stronger there.
Implications
The evidence of widespread usage of Kata-Gas among drivers from Greater Kolkata suggests that the Court’s objective of cleaning up the air isn't being fully met, especially in places outside the jurisdiction of Kolkata Police. Given that air pollution is not bound by municipal boundaries, widespread usage of the polluting variant of LPG outside KMC can be detrimental to Kolkata’s air quality in the long run. It seems that in settings where law enforcement is particularly weak, unless the economic incentives of the advocated clean fuels are strong enough, illegal usage of adulterated fuels will continue unabated.
The Environmental for Development Initiative (EfD) provided financial support for the research project on which this article is based.
Notes:
- The density of LPG ranges between 500-580kg/m3 which is 0.5 to 0.58 kg/litre.
- Revenue is the total fare collected from passengers, whereas income is the difference between revenue and costs (such as fuel).
Further Reading
- Cropper, M, A Gamkhar, K Malik, A Limonov and I Partridge (2012), ‘The health effects of coal electricity generation in India’, Resources for the Future Discussion Paper No. 12-25. Available here.
- Ghosh, P and R Somanathan (2013), ‘Improving urban air quality in India: Lessons from the Kolkata Clean Air Regulations of 2009’, International Growth Centre Working Paper.
- Hanna, Rema and Paulina Oliva (2015), "The effect of pollution on labor supply: Evidence from a natural experiment in Mexico City", Journal of Public Economics, 122: 68-79.














